开云下注(中国)官网网讯(通讯员熊丽娜)地球上早期开花植物(被子植物)的起源和快速演化问题被达尔文称为“恼人之谜”(abominable mystery)。近二十年来,随着植物高质量基因组数据的陆续发表,大量全基因组复制(多倍化)事件被报道,随之深入的研究表明全基因组复制广泛存在于被子植物演化历史进程中。多倍化能够在短时间内快速增加一组或多组基因组,提供大量遗传材料,被认为是植物适应性进化和多样化的重要力量。经历多倍化事件后,基因组会发生大量的重组、染色体重排、基因组缩小以及基因分化等过程,再次回到二倍体状态。这些改变可促进基因组的可塑性,在被子植物多样化过程中可能扮演着重要角色。
2024年2月22日,开云下注(中国)官网生命科学学院施苏华/何子文课题组在Nature Communications上发表了题为“Genomic evidence for rediploidization and adaptive evolution following the whole-genome triplication”的研究论文。该研究以红树植物杯萼海桑(Sonneratia alba)所在支系为对象,全面分析基因组进化轨迹,探索倍性变化(多倍化-重二倍化过程)在基因组进化中的作用,研究全球气候变化背景下的植物适应性进化机制。
红树植物作为热带亚热带重要的海滨耐盐木本植物,生活在潮间带极端环境中。在千百万年的进化中,红树植物已经不同程度地适应了这一极端环境,演化出了一系列适应性状,是研究气候变化下植物生物多样性形成与适应性进化的理想对象(He Z., Feng X., Cheng Q., et al. 2022 Nature Ecology & Evolution)。事实上,在进入潮间带之前,部分红树所在支系各自独立地经历了全基因组复制事件。尽管如此,现存绝大多数红树植物都是二倍体物种,可见重二倍化(rediploidization)在其中发挥了重要作用。它通过减少基因组冗余、协调亚基因组功能、分馏染色体组分等方式让发生多倍化的植物在后续进化过程中重新回到二倍体状态,这有助于植物的适应和生存。然而,关于重二倍化的基因组学研究尚存不足,人们对古多倍体的重二倍化过程仍知之甚少。
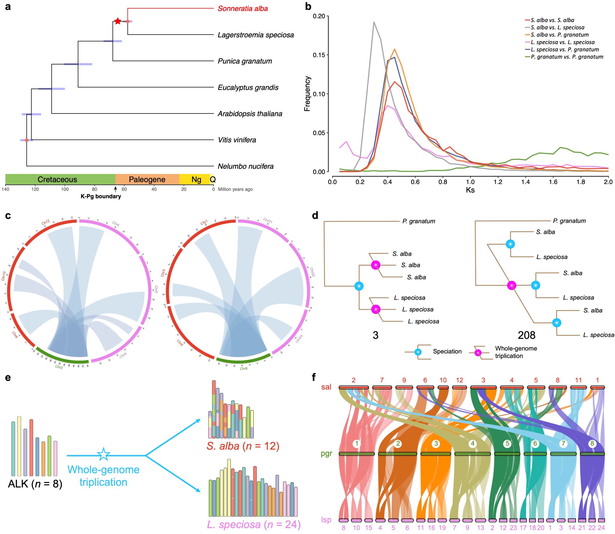
课题组基于高质量的基因组数据,使用共线性分析、非同义突变率分布以及系统发育分析等方法多管齐下,准确鉴定千屈菜科多倍化事件的特征和位置。结果表明杯萼海桑(Sonneratia alba)和大叶紫薇(Lagerstroemia speciosa)的共同祖先在距今约六千四百万年前经历了全基因组三倍化(WGT)事件,与白垩纪-古近纪生物大灭绝事件时间重合。
基因组进化是一个长期动态的过程,早期的多倍化事件如ζ、ε和γ事件发生在距今数亿年前,它们对应的共线性关系往往随时间逐渐模糊,或受到后续全基因组多倍化的影响被掩盖,而距今不足两千万年发生的近期多倍化事件会在植物基因组中保留大量冗余区域。因此,这一距今六千四百万年的WGT事件为研究植物多倍化-重二倍化过程提供了一个很好的“窗口”。通过整合多个物种的基因组数据,研究者进一步将该WGT事件锁定在两次相近的物种分化事件之间较为狭窄的一段时间内,这一模式与核心真双子叶植物早期多样化相关的γ-WGT事件特征相似(均为全基因组三倍化)。另一方面,相较于简单的全基因组加倍事件后的一份或两份拷贝,WGT复制基因在基因组上存在更多的保留形式(一份、两份或三份拷贝),这使得其进化过程可被逐对比较分析,因此WGT是研究多倍化的理想模式。

图1 杯萼海桑和大叶紫薇的共同祖先经历的全基因组三倍化-重二倍化事件。(a)杯萼海桑和大叶紫薇的共同祖先在距今六千四百万年前经历了多倍化事件;(b-d)全基因组三倍化的基因组学证据:非同义突变率分布、基因组共线性区域和系统发育分析结果;(e-f)多倍化后染色体水平演化和重排介导的重二倍化基因组学证据。
进一步的染色体演化分析结果表明,红树植物相对于近缘陆生种在WGT之后经历了更大规模的染色体重排、融合和断裂事件,以达到当前的结构。在基因层面,通过多组织比较转录组学和分子进化分析,研究人员发现近期WGT保留基因在序列分化外也出现了较大程度的表达分化,这意味着其发生新功能化和亚功能化。而保留多份拷贝的同源基因被检测出经历过更强的选择作用,且与根系发育和高盐耐受等适应性状密切相关,更具适应潜力,加速植物在新环境下的适应性进化。
考虑到倍性变化在基因组进化中的潜在作用,研究人员结合新发现的基因组学证据,进一步提出了一个关于多倍化-重二倍化过程的框架模型,用以阐明植物在全球气候环境剧变和恢复期间的适应性进化,通过基因组冗余减少、基因分化和染色体重排等方式,重二倍化能使多倍化后的植物基因组恢复稳定,为之后被子植物类群的生物多样性发展奠定基础。

图2 全球气候变化下植物多倍化-重二倍化过程的框架模型。最初的二倍体通过全基因组加倍产生四倍体。短期内,四倍体再与近缘二倍体物种杂交加倍得到六倍体(即全基因组三倍化)。在全球气候环境剧变时期,六倍体可能会持续存在。随着气候环境的恢复,在自然选择的作用下,发生重二倍化。多倍化-重二倍化过程在被子植物演化进程中广泛存在。
总的来说,这项研究整合了高质量的基因组、转录组和群体基因组数据,分析了红树植物杯萼海桑所在支系的基因组进化轨迹,并在基因组学证据的基础上,提出了多倍化-重二倍化过程的框架模型,揭示全球气候变化背景下的植物基因组倍性变化和适应性进化机制。
开云下注(中国)官网生命科学学院施苏华教授和何子文副教授为论文的共同通讯作者,课题组博士毕业生冯枭和陈绮翩为共同第一作者。该研究得到了国家自然科学基金、广东省基础与应用基础研究基金、南方海洋科学与工程广东省实验室(珠海)创新团队建设项目、深圳市科技创新项目以及中国博士后基金的资助。