开云下注(中国)官网网讯(通讯员张婷婷、戴希安、简文杨)对于局部晚期的直肠癌,目前主要采用新辅助治疗降低肿瘤分期以改善治疗效果,但是有相当一部分的患者对新辅助化疗耐药,预后极差。因此,深入探索直肠癌对新辅助化疗耐药的分子机制,有利于发现新的治疗靶点,开发新的治疗方案。近日,附属第六医院吴小剑、余照亮课题组与附属肿瘤医院谭静课题组在美国国家科学院院刊PNAS上发表了题为Pharmacological modulation of RB1 activity mitigates resistance to neoadjuvant chemotherapy in locally advanced rectal cancer的研究论文。研究团队通过描绘新辅助化疗耐药型直肠癌的肿瘤分子特征, 结合高通量药筛筛选,发现CDK4/6抑制剂可以有效提高奥沙利铂疗效,进一步利用多组学测序技术(全转录组测序和表观遗传组测序等)揭示了当中的分子机制,为新辅助化疗耐药的直肠癌患者提供了新的治疗思路。
新辅助化疗是目前临床上治疗局部晚期直肠癌的主要手段,但是约30%-60%的直肠癌患者对目前新辅助化疗方案不敏感,肿瘤退缩较小或者甚至不退缩,然而临床上又缺乏更多的药物治疗选择,这群患者的术后辅助治疗多是继续沿用一线的化疗方案,预后极差。为了探索肠癌新辅助化疗耐药的肿瘤分子特征,研究团队首先收集了结直肠癌肿瘤组织进行转录组测序,再跟踪随访病人化疗效果,根据疗效把病人分为化疗敏感型和耐药型,进行分组分析。结果发现耐药型肿瘤组织中细胞周期相关的信号异常活化,提示以“靶向异常的细胞周期检查点”寻找治疗靶点可能可以逆转化疗耐药。于是进一步利用小分子抑制剂文库进行高通量筛选,发现CDK4/6抑制剂可以有效提高奥沙利铂敏感性,并且可以协同抑制肿瘤细胞增殖。机制上,通过整合全转录组测序分析和染色质共沉淀测序分析发现CDK4/6抑制剂通过影响表观遗传修饰调控同源重组修复相关基因的表达,从而解释了CDK4/6抑制剂为何可以逆转奥沙利铂耐药现象的机制,该研究有望为新辅助化疗耐药的直肠癌患者提供新的用药选择(图1)。

图1 CDK4/6抑制剂通过影响表观遗传修饰调控同源重组修复相关基因的表达,从而逆转奥沙利铂耐药现象
研究团队通过收集34例新辅助治疗前的局部进展期直肠癌患者肿瘤样本,根据新辅助治疗后手术切除的肿瘤样本病理切片进行肿瘤退缩评价(Tumor regression grade,TRG),对病人进行分类,并分析耐药相关的肿瘤分子特征(图2)。

图2 新辅助化疗耐药相关的肿瘤分子特征
为了寻找治疗靶点,研究团队使用小分子抑制剂文库进行高通量药物筛选,发现CDK4/6抑制剂可以显著提高奥沙利铂药效(图3)。

图3 小分子抑制剂文库药物筛选发现CDK4/6抑制剂可显著提高奥沙利铂药效
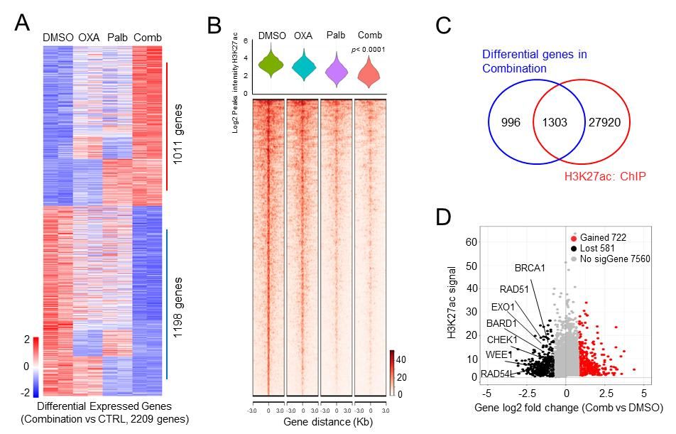
最后,通过整合分析RNA-seq和ChIP-seq数据,CDK4/6抑制剂通过表观遗传修饰调控RB1-TEAD4信号轴影响同源重组修复相关基因的表达,从而逆转奥沙利铂耐药现象(图4)。

图4 CDK4/6抑制剂通过表观遗传修饰调控同源重组修复相关基因的表达
值得一提的是,基于该基础研究成果,已进一步开展临床试验(CDK4/6抑制剂联合化疗用于晚期/转移性结直肠癌的临床转化研究,Clinical Trial:NCT05480280),目前多例经标准治疗失败的晚期肠癌病人已入组,并已观察到部分入组患者临床获益,其有望提高新辅助化疗耐药的病人远期疗效。
附属第六医院吴小剑教授和附属肿瘤医院谭静研究员为本论文的通讯作者,余照亮医师、邓鹏博士以及陈钰锋副主任医师为本文的共同第一作者,本研究还得到了新加坡基因组研究院于强教授、新加坡国立癌症中心Bin Tean Teh教授和附属第六医院王文宇副研究员的大力支持。
论文链接:https://doi.org/10.1073/pnas.2304619121