Research News

Limiting similarity drives root neighborhood assembly processes in a subtropical forest

Source: School of Life Sciences
Written by: School of Life Sciences
Edited by: Tan Rongyu, Wang Dongmei

Community assembly processes remain a center topic of ecological research. Traditionally, environmental filtering and limiting similarity are thought to be the two main, non-mutually exclusive processes structuring species assemblages. Specifically, environmental filtering constrains species establishment through selecting suitable traits, resulting in the coexistence of functionally similar species. In contrast, limiting similarity holds that biotic interactions (e.g. competition, exclusion and parasitism) tend to prevent species from being too similar, resulting in the assemblage of functionally dissimilar species. However, how these two mechanisms shape the functional and phylogenetic structure of root neighborhoods remains unclear, hindering the understanding of below-ground community assembly processes and diversity maintenance.

A recent study from Chengjin Chu’s lab (the lead author is Wenqi Luo, a PhD student) in the School of Life Sciences at Sun Yat-sen University found compelling evidence that limiting similarity mechanisms acted as the main driving force of root neighborhood assembly processes. In their study in a 50-ha plot in a subtropical forest, China, the researchers randomly collected > 2700 root clusters from 625 soil samples and identified the root materials using the DNA barcoding technique. Ten root functional traits were measured on each of the most common 76 woody species, based on which the functional and phylogenetic structures of root neighborhoods were examined and the linkages between species distributions and multiple environmental cues were tested.

They found that 80% root traits were over-dispersed, with 50% root traits being significantly over-dispersed across the entire study site. Although 20% root traits showed a clustered pattern, trait divergence overall overrode trait convergence with functional overdispersion prevailing when all the ten root traits were combined (Fig. 1).

 
Figure 1 Functional and phylogenetic structure of root neighborhoods.

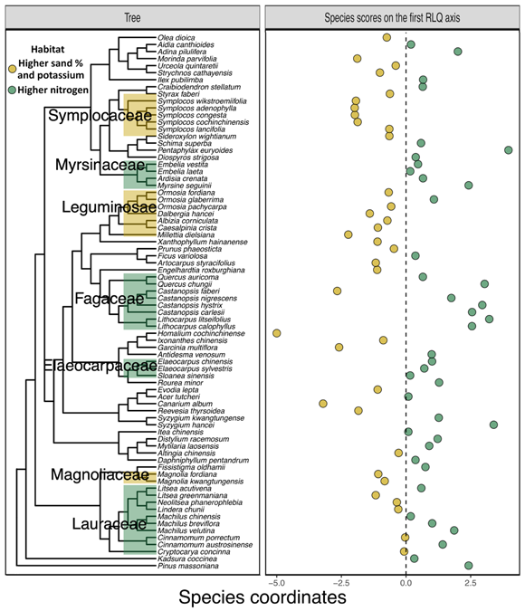
Functional clustering seemed to be associated with a soil potassium-nitrogen gradient with thin roots having higher nitrogen concentration dominating in sandy soils with higher potassium (K), whereas thick roots were more abundant in nitrogen (N)-rich soils. Nevertheless, root trait distributions were also constrained by other environmental gradients such as aspect and soil available phosphorus (P), showing multidimensional root trait adaptations along environmental cues (Fig. 2). Specifically, root morphological and chemical traits usually varied independently of each other, exhibiting diverse trait syndromes adapted to soil heterogeneity.

 
Figure 2 The distribution of five root functional traits along eight environmental variables.

Phylogenetic overdispersion suggested the widespread coexistence of phylogenetically distant species in root neighborhoods. Species from different lineages may use alternative root strategies (e.g. mycorrhizal and N-fixing) to promote soil resource capturing and coexistence (Fig. 3). These results suggest that limiting similarity may drive niche differentiation of coexisting species to reduce competition, and that alternative root strategies could be crucial in promoting root neighborhood resources use and species coexistence.

 
Figure 3 The distribution of phylogenetic lineages along environmental gradients.

This research was financially supported by the National Key R & D Program of China (2017YFC0506101), the National Natural Science Foundation of China (31925027, 31622014 and 31570426), the Fundamental Research Funds for the Central Universities (20lgpy116), the International Program Fund for Young Talent Scientific Research People, Sun Yat-sen University and the USDA National Institute of Food and Agriculture and Hatch Appropriations under Project #PEN04744 and Accession (#1023222).

Link to the paper: https://nph.onlinelibrary.wiley.com/doi/abs/10.1111/nph.16920