Research News

A new type of kDNA minicircle and its biological function were discovered in a zoonotic Trypanosoma lewisi

Source: School of Life Sciences
Written by: School of Life Sciences
Edited by: Tan Rongyu, Wang Dongmei

Recently, based on a long term collaboration, Dr. De-Hua Lai, Professor Zhao-Rong Lun and Professor Liang-Hu Qu’s group from the School of Life Sciences at Sun Yat-sen Univeristy published their results in a peer review journal Nucleic Acids Research, entitled "Novel organization of mitochondrial minicircles and guide RNAs in the zoonotic pathogen Trypanosoma lewisi [Li et al., 2020].

Trypanosoma lewisi, a globally distributed species, belongs to the group of Stercorarian trypanosomes in which Trypanosoma cruzi, the pathogen of American trypanosomiasis (the Chagas’ disease) is involved. A large number of biological characteristics, for instance the kDNA in the group[Lin et al., 2015], are much less understood. Due to the importance of these trypanosomes for public health, T. lewisi was used as a model for this group to be investigated.

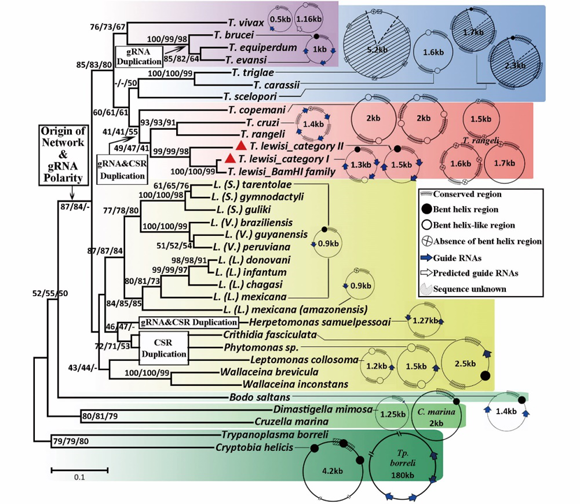
They analyzed the genome composition, structure and transcripts of the kinetoplast (equivalent to the mitochondrion of other eukaryotic organisms) and RNA editing pattern of T. lewisi, a currently recognized zoonotic pathogen [Truc et al., 2013; Lun et al., 2015]. The overall pattern of the kinetoplast genome during specialization, possible evolutionary sceneries or major evolutionary events and hot spots are showed in Figure 1.

 
Figure 1, Phylogenetic tree and comparison of the structural characteristics of the minicircle DNA based on the conserved regions of kinetoplastic (mitochondrial) minicircle DNA of trypanosome species.

They found that T. lewisi has two types of minicircle DNA with different structural characteristics, and they demonstrated that both types of the minicircles encode essential guide RNA (gRNA), and confirmed that this feature is unique to the Stercorarian group trypanosomes (Figure 2). They successfully constructed an RNA editing map of key transcripts of T. lewisi, and proposed that in the evolution of kinetoplast, the minicircles were evolutionary hotspots, and had been experienced great events of sequence rearrangements and duplications (Figure 1). These findings not only reveal the important characteristics of the kinetoplast genome, transcriptome and RNA editing pattern of Stercorarian trypanosomes, as well as the evolution of trypanosomes, but also provide key theoretical supports for the development of reliable molecular methods for the diagnosis, and to build up the strategies for the prevention and control of these trypanosomes.

This work was done by long term collaboration with Professor Julius Lukeš, Scientific Board Member of the Czech Academy of Sciences, and Professor Geoff Hide from the University of Salford in the United Kingdom, and was funded by grants from the National Natural Science Foundation of China [31672276, 31720103918 to Z.-R.L., 31772445 to D.-H.L.]; Natural Science Foundation of Guangdong Province [2016A030306048 to D.-H.L.] and Czech grant Agency [20-07286S to J.L.]

 

Figure 2, Characteristics of the kinetoplast minicircle DNA of Trypanosoma lewisi. A) Length frequency distribution of 58 PCR-confirmed minicircles. (B,C) Schematic representation of the minicircle category I (B) and category II (C) in T. lewisi. D) Weblogo diagrams show the high degree of intragenomic CSB conservation. E) PCR detections reveal the compositional conservation in the three geographical isolates.

References:
Li, S.J., et al., 2020. Novel organization of mitochondrial minicircles and guid RNAs in the zoonotic pathogen Trypanosoma lewisi. Nucleic Acids Res., 48(17):9747-9761. doi: 10.1093/nar/gkaa700.
Lin, R.H. et al., 2015. Analysis of the mitochondrial maxicircle of Trypanosoma lewisi, a neglected human pathogen. Parasites & Vectors, 8:665.
Lun, Z.R. et al., 2015. Resistance to normal human serum reveals Trypanosoma lewisi as an underestimated human pathogen. Mol. Biochem. Parasiol., 199:58-61.
Truc, P., et al., 2013. Atypical human infection by animal trypanosomes. PloS. Negl. Trop. Dis., 7, e2256.


Link to the paper: https://doi.org/10.1093/nar/gkaa700