Wang Zhi’s research team from Hospital of Stomatology found a possible new target for tumor immunetherapy
Source: Hospital of Stomatology
Written by: Wang Zhi
Edited by: Wang Dongmei
Finding new immune checkpoint and expounding its biological significance is the frontier research field of tumor immunotherapy. Recently, Wang Zhi's research team discovered the phenotype and mechanism of endoplasmic reticulum molecular chaperone Calnexin, which negatively regulates T cell immune function through PD1, and may be a new target of tumor immune regulation. The main results were published in Cancer Immunology Research (JCR 1, IF 9.188).
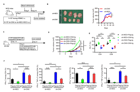
In this study, Wang group found that Calnexin could translocate from cytoplasm to cell membrane in various tumor tissues, such as oral squamous cell carcinoma, and was associated with poor prognosis of OSCC patients. Calnexin can significantly inhibit the proliferation of CD4+ and CD8+T lymphocytes and their secretion of cytokines. After the knockout of Calnexin, the growth of tumor cells is inhibited while and the proliferation cytotoxicity and effector cytokine secretion of T cells are enhanced. The peritoneal injection of Calnexin recombinant protein can partially restore the growth of tumor cells. The research group further found that Calnexin could promote the expression of pd-1 on T cells by inhibiting the methylation of pdcd-1 in the promoter region of pd-1 of T cells, thereby affecting the functional state of T cells. This study revealed for the first time the new function of endoplasmic reticulum molecular chaperone Calnexin in tumor immunoregulation, which is expected to be a new target for independent or combined tumor immunotherapy, and providing new ideas for tumor immunotherapy.

Figure 1 Effects of Calnexin knockout and Calnexin recombinant protein on anti-tumor T cell response and tumor growth
The Hospital of Stomatology, Sun Yat-sen University is the only unit of the first author and corresponding author of this paper. Dr Chen Yichen, Dr Ma Da and Dr Wang Xi are the co-first authors of this paper, and Professor Wang Zhi and Professor Cheng Bin are the co-corresponding authors of this paper.
Title of the paper: Calnexin Impairs the Antitumor Immunity of CD4+ and CD8+ T Cells
Link to the paper: http://cancerimmunolres.aacrjournals.org/content/early/2018/12/07/2326-6066.CIR-18-0124