The team from chief physician Ke Zunfu published an original research article about driver-gene-negative lung adenocarcinoma in the journal of Clinical Cancer Research.
Source: The First Affiliated Hospital
Written by: The First Affiliated Hospital
Edited by: Wang Dongmei
The lung cancer research team led by Ke Zunfu, chief physician of pathology department, the First Affiliated Hospital, Sun Yat-sen University, published an original research article entitled “Development and validation of a novel signature to predict overall survival in “driver-gene-negative” lung adenocarcinoma (LUAD): results of a multicenter study” (online first) in the journal of Clinical Cancer Research (IF 2018=10.199). The First Affiliated Hospital, Sun Yat-sen University is the only communication unit, and the first author is Cui Yongmei, a research assistant from his team. Tang Kejing, an associate professor of respiratory and critical care medicine, is the first co-author.

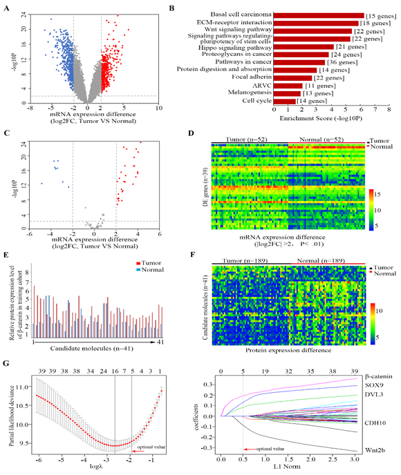
The construction of the CSDW classifier
The purpose of this study was to explore the role of developmental signaling pathways in driving gene-negative lung adenocarcinoma, to find molecules that was significantly associated with the prognosis of patients with driving gene-negative lung adenocarcinoma, and to provide new therapeutic targets for these patients with poor prognosis. The research was divided into three parts: discovery phase, training phase and validating phase. In the discovery phase, the authors applied genome-wide microarrays for screening candidate genes in 52 pairs of drive gene negative lung adenocarcinoma tumor tissues and adjacent normal tissues. And KEGG signaling pathway enrichment analysis revealed that the Wnt/β-catenin signaling pathway was highly activated in lung adenocarcinoma, and 41 Wnt/β-catenin signaling pathway related differentially expressed genes were identified. In the training phase, tissue microarrays (TMAs) and LASSO Cox regression analysis were used to further screen these 41 candidate genes. Finally, a prognostic classifier (CSDW) consisting of CTNNB1, SOX9, DVL3 and Wnt2b was constructed. According to the CSDW classifier, patients with driven gene negative lung adenocarcinoma can be divided into high-risk group and low-risk group, and the overall survival rate of high-risk patients was significantly lower than that of low-risk patients ([HR]10.42, 6.46-16.79, P <0 .001). in the validating phase, one internal validation cohort and two independent external validation cohorts were collected for verifying the applicability of the csdw classifier. the results proved that the novel csdw classifier was indeed a reliable tool for predicting the prognosis of patients with driving gene-negative lung adenocarcinoma, and it may provide new targets for the treatment of driving gene-negative lung adenocarcinoma.
This research was supported by "three-three" project from the First Affiliated Hospital, Sun Yat-sen University, National Natural Science Foundation of China and Guangdong Natural Science Foundation.
Paper link: http://clincancerres.aacrjournals.org/content/early/2018/11/02/1078-0432.CCR-18-2545.long