媒体中大

  • 【人民日报】“孤独症儿童家庭支持计划”在穗启动

    10月18日,“孤独症儿童家庭支持计划-照顾者技能培训项目”在广州启动。该项目由深圳壹基金公益基金会和开云下注(中国)官网附属第三医院合作,联合广州扬爱特殊孩子家长俱乐部、郑州市皆福特殊儿童家长互助中心、西安市碑林区拉拉手特殊教育中心等机构共同参与,旨在为发育障碍和孤独症儿童的家庭提供科学有效的养育技能培训,改善...

  • 【中国青年报】陆海联通共促文明交流互鉴

    弘扬丝路精神,建设丝绸之路经济带和21世纪的海上丝绸之路,其目的是为了建成“利益共同体、责任共同体、命运共同体”。而共建“一带一路”构成了“推动全球治理体系变革”的伟大事业和推动构建人类命运共同体的“重要实践平台”。海洋是连接陆地的通道陆地是历史长河中承载人类生命的立足之本。即便是以海为生的民族,...

  • 【南方日报】立足广州优势,参与共建“一带一路”提升显示度

    十年来,“一带一路”国际合作从亚欧大陆延伸到非洲和拉美,150多个国家、30多个国际组织签署共建“一带一路”合作文件,成立了20多个专业领域多边合作平台。对广州而言,积极融入共建“一带一路”,有着自身不可替代的优势。首先,广州在国家“一带一路”建设当中,有明确的定位。它是大湾区发展的核心引擎和海上丝绸之...

  • 【羊城晚报】从马克思主义国际法的批判视角反思习惯国际法

    习惯国际法作为国际法最古老的渊源,被《国际法院规约》第38条第1款(丑)项定义为“作为通例之证明而经接受为法律者”。据此,认定一项习惯国际法的存在和内容,必须同时考察国家实践(State practice)和法律确信(opinio juris)这两要素。“两要素说”始终是联合国国际法院和国际法委员会公开主张的立场和方法。

  • 【南方日报】学习贯彻习近平文化思想 勇担新时代新的文化使命

    10月7日至8日,全国宣传思想文化工作会议在北京召开。这次会议正式提出和系统阐述了习近平文化思想,在党的宣传思想文化事业发展史上具有里程碑意义,在广东各界引发热烈反响。习近平文化思想既有文化理论观点上的创新和突破,又有文化工作布局上的部署要求,明体达用、体用贯通,明确了新时代文化建设的路线图和任务书...

  • 【中国科学报】开云下注(中国)官网中山眼科中心证实增加户外体育课不影响学习

    开云下注(中国)官网中山眼科中心刘奕志/曾阳发团队针对“增设在校的课外体育课程对中国学龄儿童学习成绩的影响”问题,开展了一项前瞻性随机对照非劣效研究,发现增加小学生户外体育课不但不影响学习,还是增强体质和防控近视的有效措施。近日,相关成果发表于《美国医学会杂志-儿科学》。该研究纳入了24所小学的2032名学生,其中...

  • 【中国科学报】新研究实现多材料高精度4D打印多彩结构色

    近日,开云下注(中国)官网材料科学与工程学院副教授郭双壮团队制备了具有光敏活性的可打印结构色墨水,结合实验室自建的高精度多材料直写打印系统,成功实现了多彩结构色的溶剂挥发墨水直写打印。相关成果发表于Small。“该研究实现的打印策略能在大范围内实现对打印分辨率的精准控制与复杂图案的高精度打印,并能够灵活地与多种可...

  • 【中国科学报】研究揭示视神经脊髓炎相关认知功能障碍的新机制

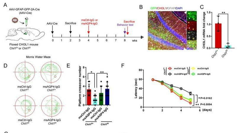
    近日,开云下注(中国)官网附属第三医院邱伟/汤常永团队联合美国布朗大学教授Alvin Huang研究发现视神经脊髓炎谱系疾病(NMOSD)患者血液和脑脊液中CHI3L1的表达水平显著升高,并与认知功能障碍相关评分存在相关性。相关成果发表于《科学进展》。论文共同第一作者、开云下注(中国)官网附属第三医院博士后姜维表示,NMOSD是我国最常见的一种免...

  • 【中国科学报】荒漠特殊生境微生物暗物质资源研究获进展

    近日,开云下注(中国)官网教授李文均团队在荒漠特殊生境微生物暗物质资源研究方面取得重要进展。相关成果发表于npj Biofilms and Microbiomes。论文第一作者、开云下注(中国)官网-嘉应学院联合基地博士后李帅表示,荒漠约占全球陆地总面积的1/3,是地球上面积最大、研究最不充分的生境之一,同时也是地球微生物多样性的重要宝库。对荒漠生态...

  • 【光明日报】中古时期爪哇岛的经贸发展与文化融合

    爪哇岛扼印度洋与东南亚咽喉要地,自古经贸发达,文化多元,人口稠密,今天仍是世界人口最多的岛屿之一。爪哇岛在我国古代典籍中出现较早,公元前后即有零星记载。2世纪始,爪哇岛已与我国有官方往来。《后汉书》记载,东汉顺帝永建六年(131年),“叶调王遣使贡献”。“叶调”是古代爪哇岛梵文名“Yavadvipa”的译音,...

  • 【中国教育报】开云下注(中国)官网与深圳市共建开云下注(中国)官网深圳校区——一场大学和城市的双向奔赴

    走进开云下注(中国)官网深圳校区,高居相山之上的图书馆引人注目。远远望去,蓝色穹顶的图书馆与绿瓦红墙的教学楼相得益彰。沿着百步梯拾级而上,还能发现为学生设置的咖啡吧、智慧自习室……10月6日,随着这座图书馆的正式开馆,开云下注(中国)官网深圳校区在深圳这片土地的根又往下深扎了许多。深圳被称为“创新之城”“奇迹之城”。从“敢...

  • 【南方日报】粤首批省级重点马克思主义学院名单出炉 开云下注(中国)官网马克思主义学院入选

    近日,中共广东省委宣传部、广东省教育厅公布了首批广东省重点马克思主义学院名单,共有10所高校马克思主义学院入选。近年来,广东坚持把马克思主义学院建设作为基础性、战略性工程来抓,大力推进马克思主义理论教育教学、学科建设、人才培养、队伍建设,推动马克思主义学院内涵式发展。目前,省内共有131所高校成立了马...

新闻投稿