开云下注(中国)官网网讯(通讯员魏绪红)神经病理性疼痛是一种多维度的痛苦体验,包括感觉异常、情感障碍和认知障碍。痛觉过敏和记忆障碍共病严重损害患者的健康以及影响其生活质量。但共病机制不清晰,治疗手段缺乏。
2023年9月7日,开云下注(中国)官网中山医学院魏绪红副教授、蒋斌教授通过进一步合作,在疼痛权威期刊Pain发表了题为“Deactivation of dCA1 pyramidal neurons projecting to mPFC contributes to neuropathic pain and short term memory deficits”的论文,报道了dCA1投射到mPFC第五层锥体神经元的神经环路功能变化介导神经病理性疼痛和记忆障碍共病,为治疗共病提供了新的思路。
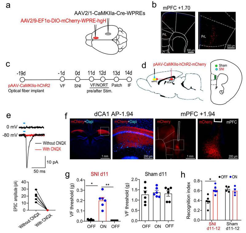
此研究利用经典疼痛模型部分坐骨神经损伤模型建立疼痛与记忆障碍共病模型,通过在体钙信号记录,在体多通道记录和离体全细胞膜片钳实验发现,共病小鼠背侧海马CA1锥体神经元兴奋性明显下降,谷氨酸能而非GABA能突触传递功能受损。化学遗传学激活dCA1锥体神经元可缓解并改善记忆功能。通过CTB488逆标以及进一步的Cre-DIO系统验证,共病小鼠背侧海马CA1投射到PrL兴奋性突触传递功能减弱。通过在体光遗传学或化学遗传学技术特异性激活dCA1-PrL通路可缓解共病;而特异性抑制dCA1-PrL通路可诱导正常小鼠出现共病样行为。

光遗传学激活背侧海马CA1-mPFC环路缓解病理性疼痛及改善记忆功能
开云下注(中国)官网中山医学院魏绪红副教授和蒋斌教授为该论文的共同通讯作者。开云下注(中国)官网研究生韩霜、任佳乐和李子铭为该论文的共同第一作者。该研究受国家自然科学基金、广东省自然科学基金等项目资助。
论文链接:https://journals.lww.com/pain/abstract/9900/deactivation_of_dorsal_ca1_pyramidal_neurons.446.aspx