开云下注(中国)官网网讯(通讯员门雪娇)近日,开云下注(中国)官网附属第三医院脑病中心陆正齐教授团队在国际权威期刊Microbiome发表题为“Gut microbes exacerbate systemic inflammation and behavior disorders in neurologic disease CADASIL”的研究论文。开云下注(中国)官网附属第三医院脑病中心神经内科陆正齐教授、开云下注(中国)官网医学院赵文婧教授、开云下注(中国)官网医学院牟相宇副教授为共同通讯作者,开云下注(中国)官网医学院刘胜博士后、开云下注(中国)官网附属第三医院脑病中心神经内科门雪娇主治医师、开云下注(中国)官网医学院郭杨博士为论文共同第一作者。
CADASIL全名为伴有皮质下梗死和白质脑病的常染色体显性遗传性脑动脉病(Cerebral autosomal dominant arteriopathy with subcortical infarcts and leukoencephalopathy),是由NOTCH3突变引起的最常见的单基因遗传性脑小血管病,发病率约为千分之三,临床早期主要是偏头痛和焦虑抑郁,中年之后表现为中风和血管性痴呆等,具有早发病、高致残率和高经济负担的特点。既往研究证实,CADASIL疾病的临床表型受遗传因素和其他因素的共同作用。然而,在世界范围内,目前该病尚无针对遗传病因的治疗。研究表明,炎症免疫机制在CADASIL的发生发展中发挥重要作用。因此,探究该病免疫相关的发病机制对疾病的治疗有着重要的临床意义。
肠道微生物,和人体的免疫系统密切联系,被认为是人体的第二基因组,参与了多种神经系统疾病的发生发展。目前只有一篇16S rRNA基因测序的研究发现了与CADASIL疾病相关的肠道菌群菌属。然而,相关肠道微生物菌种在CADASIL中的作用和功能尚未可知。基于此,本研究探究肠道微生物通过脑肠轴作用于CADASIL的机制。
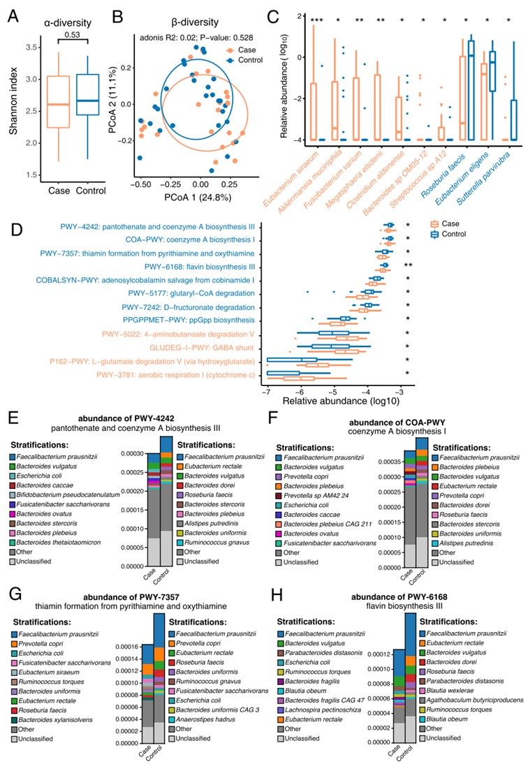
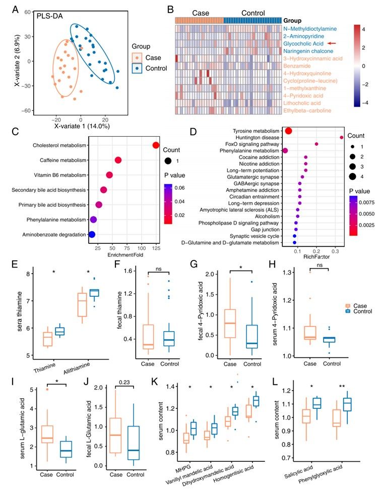
研究首先对CADASIL患者及家属对照的粪便和血清样本进行多组学分析,多组学研究表明CADASIL患者的肠道微生物组成、功能及代谢较对照组发生了一些显著的改变(图1、2)。

图1:CADASIL患者肠道微生物的组成和功能发生了一些改变

图2:CADASIL患者的粪便和血清代谢物的差异
宏基因组的功能通路分析表明,γ-氨基丁酸(GABA)相关代谢通路在患者的肠道菌群中显著富集;血清代谢组和神经递质检测结果也表明,谷氨酸/γ-氨基丁酸(Glu/GABA)比例在患者中显著偏高。研究团队进一步分析了GABA相关代谢通路中的5个酶,发现GABA氨基转移酶的丰度在患者组中显著偏高,并且E. siraeum和M. elsdenii对该酶的丰度起到了重要的贡献作用,而这两种细菌都是患者里显著高于健康家属。以上发现提示E. siraeum和M. elsdenii可能通过调节Glu/GABA比例进而影响CADASIL的表型。
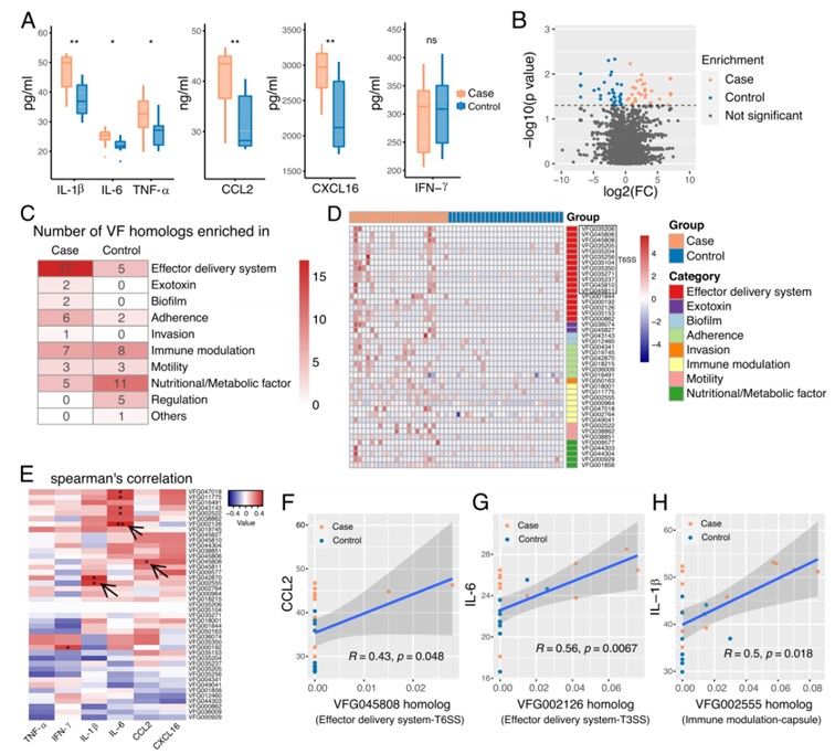
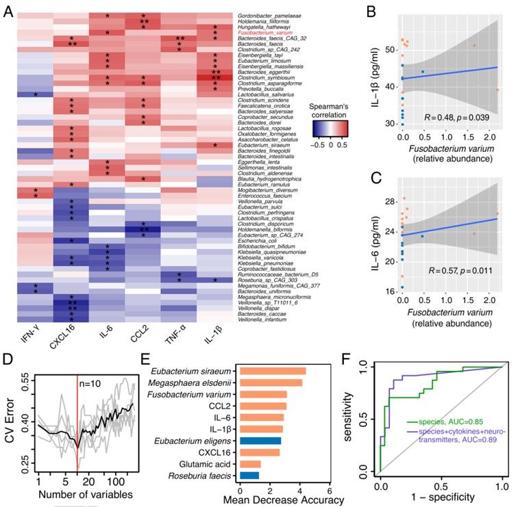
研究团队继续发现,CADASIL患者有五种血清炎症因子显著升高,它们与肠道菌群的毒力因子相关,其中IL-1β与毒力因子VFG002555正相关(图3)。基因组分析发现F. varium拥有与VFG002555高度同源的蛋白(>50%)。肠道细菌和炎症因子的关联分析也显示F. varium与IL-1β和IL-6正相关(图4)。

图3:CADASIL患者的血清炎症因子升高,且与肠道菌群的毒力因子相关。

图4:CADASIL患者肠道微生物与血清炎症因子的关系
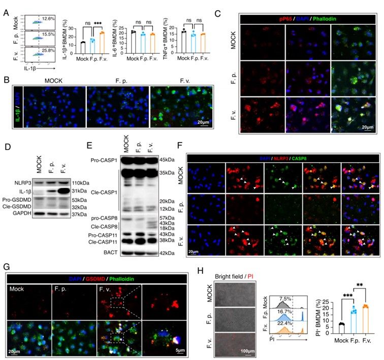
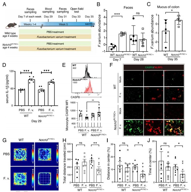
为明确F. varium在CADASIL疾病中的作用,研究团队首先应用细胞模型研究患者来源的F. varium的可能促炎机制,发现F. varium诱导巨噬细胞中非典型Caspase 8炎症小体的激活(图5)。进一步在Notch3鼠模型中对该机制进行验证,靶向培养和机制研究提示患者来源的F. varium菌种引发Notch3突变小鼠巨噬细胞中caspase-8依赖的非典型炎症小体激活及行为障碍(图6)。

图5:应用细胞模型研究患者来源的F. varium的作用机制

图6:在小鼠模型中验证F. varium在CADASIL发病中的作用和功能
本研究中,开云下注(中国)官网附属第三医院陆正齐教授团队联合开云下注(中国)官网医学院从事炎症性疾病基础研究的赵文婧教授团队,以单基因遗传性脑小血管病为研究对象,揭示了肠道微生物通过脑肠轴诱发系统性炎症,从而促进CADASIL发生发展的机制,为未来从炎症免疫机制出发进一步提出切实有效的CADASIL治疗手段提供了理论基础。