科研新闻

首页 > 科研新闻 > 正文

肿瘤防治中心徐瑞华教授团队牵头构建食道小细胞癌基因图谱

发布日期:2018-05-24 阅读量:

5月4日,我校肿瘤防治中心院长徐瑞华课题组在著名期刊Cell Research 上在线发表了题为“食道小细胞癌基因图谱”的文章(IF:15.6)。

文章首次报道了食道小细胞癌(SCCE)的基因组图谱,揭示了食道小细胞癌中基因组水平的改变,为更好地理解食道小细胞癌的发病机制和寻找有效治疗靶点和策略提供重要理论依据。

食道小细胞癌(SCCE)是最常见的肺外小细胞癌,占所有食道癌的1%-2.8%[1]。大多数食道小细胞癌患者在诊断后2年内死亡,中位生存期仅为8-13个月。由于食道小细胞癌发病率极低,国际上缺乏基础和前瞻性临床研究,并且因其与小细胞肺癌的组织学和临床的表现特征类似,食道小细胞癌的治疗一般采用已确立的小细胞肺癌治疗策略。

化疗最初对食道小细胞癌有效,但大多数患者会快速发生复发或进展并在几个月内死亡[2]。迫切需要更有效和精确针对食道小细胞癌的治疗策略,但缺乏关于这种致命性疾病的基因特点研究,很大层度上阻碍了对该疾病研究和治疗的发展[3]。既往的基因组测序研究揭示了两种常见食道恶性肿瘤,食道鳞癌和食道腺癌的潜在分子驱动事件,并显示它们具有独特的分子特征,表明原发食道肿瘤的异质性[4, 5]。

肿瘤防治中心徐瑞华教授团队自2012年起开展了食道小细胞癌的系列研究,曾牵头进行了国际最大宗关于食道小细胞癌的回顾性研究,首次提出了对不同分期患者的治疗原则 [6];进一步通过临床病理研究发现了干细胞标记物Lgr5高表达与淋巴结转移、晚期、对化疗反应不佳和预后较差显著相关[7]。

为了解这种致命性疾病的基因组特点,并为开发新的诊断标志物和治疗靶点,由我校肿瘤防治中心徐瑞华教授牵头开展了本研究。团队历时五年,联合了全国8家医疗或科研机构(开云下注(中国)官网肿瘤防治中心、华大生命科学研究院、福建省肿瘤医院、郑州大学附属第一医院、安徽省立医院、广东医科大学附属肿瘤医院、广东省人民医院、揭阳市人民医院),通过高深度捕获测序、拷贝数芯片、和全外显子组对55例SCCE的肿瘤组织和癌旁正常组织进行检测,结合一系列生物信息学分析和分子生物学实验,在世界范围内首次揭示食道小细胞癌的基因组特征。

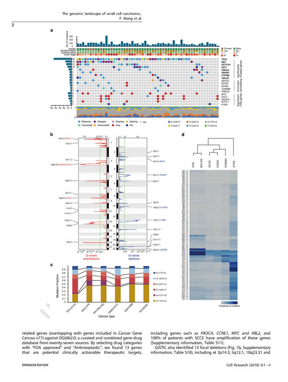
小细胞食管癌突变图谱、拷贝数变异图谱以及和其他肿瘤的比较

在本研究中,研究人员首次构建了完整的食道小细胞癌基因组图谱,发现了8个高频突变基因,包括5个在癌症中研究的比较广泛的基因TP53、RB1、NOTCH 1、FAT1和FBXW7;以及3个未在肿瘤中报道过的高频突变基因PDE3A、PTPRM和CBLN2。

研究还发现,细胞周期、p53、Notch 信号通路以及Wnt通路相关基因的体细胞改变积累。提示这些通路的改变可能是导致食道小细胞癌恶性进展的关键。其中Wnt/β-catenin通路中DVL3和上游基因的扩增、以及下游分子的表达上调,证实了该通路在食道小细胞癌中显著激活,是食道小细胞癌中重要的分子事件,今后需要进一步研究这一现象背后的机制。

研究还发现了与染色质重塑过程有关基因的显著改变,并观察到食道小细胞癌中与小细胞肺癌相似的体细胞基因组改变,如p53和RB1缺失以及Notch家族中的突变。其中,携带Notch家族基因突变的病人生存显著差于未携带Notch家族基因突变的病人。

此外,通过和多种肿瘤的突变图谱和拷贝数变异图谱对比分析发现,食道小细胞癌与小细胞肺癌相比更接近食道鳞癌和头颈部鳞癌,提示来源于食道的小细胞癌与来自肺的小细胞癌有不同的生物学背景。这些结果提示来自不同部位的小细胞癌具有异质性,并不能被作为同一类型疾病诊治。

本研究揭示了食道小细胞癌的基因图谱,发现了关键的基因组变异,并为更好地理解食道小细胞癌的发病机制和为这类恶性疾病患者制定更好的治疗策略提供了理论基础。

原文链接:https://www.nature.com/articles/s41422-018-0039-1

开云下注(中国)官网
新闻投稿