科研新闻

首页 > 科研新闻 > 正文

施松涛、寇晓星团队发现凋亡囊泡是一种营养皮肤和毛发的代谢性调控物

稿件来源:附属口腔医院 编辑:郑龙飞、王冬梅 审核:夏瑛 发布日期:2022-06-16 阅读量:

开云下注(中国)官网讯(通讯员马兰)凋亡是一种细胞的程序性死亡方式,是器官生长发育和稳态维持的必要过程。凋亡细胞会产生大量凋亡囊泡( Apoptotic extracellular vesicles, apoEVs),传统观念认为机体大量apoEVs通过呈现“Find-Me”信号启动吞噬过程被各种吞噬细胞清除。开云下注(中国)官网光华口腔医学院×附属口腔医院施松涛、寇晓星教授团队曾首次提出凋亡囊泡维持体内干细胞稳态,外源回输干细胞凋亡囊泡可作为新的生物治疗手段(Cell Research, 2018. DOI:10.1038/s41422-018-0070-2)。干细胞及胞外囊泡回输已用于多种疾病的治疗研究,但在体内的代谢途径和功能仍不清楚。

近日,施松涛、寇晓星教授团队在国际著名期刊Bioactive Materials上发表了题为“Apoptotic extracellular vesicles are metabolized regulators nurturing the skin and hair”的研究论文,报道了一部分外源性apoEVs以一种wave-like的形式通过皮肤和毛囊进行代谢。同时,外源性apoEVs可通过Wnt/β-catenin通路活化皮肤和毛囊间充质干细胞促进伤口愈合和毛发再生。有趣的是力学刺激可以通过Wnt/β-catenin通路加速这种凋亡囊泡排出的过程。本研究揭示了循环中囊泡从皮肤毛发代谢的新途径,生物性代谢物会以EV的方式经皮肤和毛发排出到体外,走向大自然,表达了“天人合一”的概念,并为皮肤和毛发疾病提供了新的无细胞治疗的治疗策略。

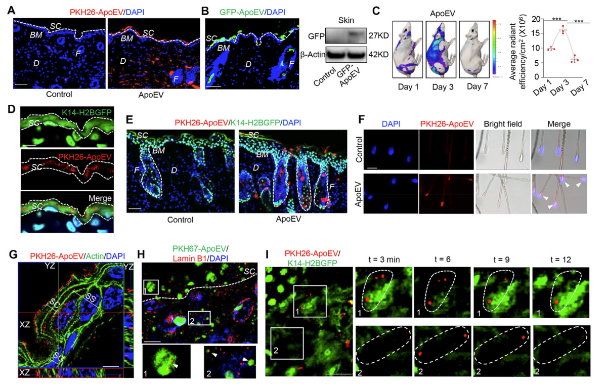
该研究通过尾静脉途径向小鼠体内注射荧光染料标记的apoEVs,利用免疫荧光、蛋白印迹、活体成像和超高分辨显微镜等手段观测到apoEVs可从皮肤和毛发排出体外,并使用双光子显微镜在活体小鼠上验证此现象。

进一步研究表明,apoEVs在排出过程中可激活皮肤中的Wnt/β-catenin信号通路,促进皮肤的新陈代谢,而活化的β-catenin又可调控apoEVs的排出和皮肤更新,呈现一种wave-like形式。研究人员经尾静脉注射apoEVs后让小鼠跑步模拟加力,悬尾实验模拟失力,通过免疫荧光、蛋白印迹、流式和活体成像一系列实验发现跑步加速apoEVs排出,悬尾抑制apoEVs排出。进一步实验发现跑步降低小鼠血液中DKK1水平,悬尾使其升高,从而影响皮肤中活化的Wnt/β-catenin信号通路表达水平,导致apoEVs排出改变。

                                     

图1. ApoEVs经皮肤和毛囊代谢


随后,研究人员分离凋亡缺陷小鼠的皮肤和毛囊间充质干细胞 (Mesenchymal stem cells, MSC),发现apoEVs在排出过程中活化MSC中Wnt/β-catenin信号通路,改善MSC性能,并进一步证明apoEVs具有促进伤口愈合和毛发再生的功能。


图2. ApoEVs促进毛发再生

图3. ApoEVs经表皮系统代谢的示意图


该项目研究得到了国家重点研发计划、“珠江人才”团队项目和国家自然科学基金支持。开云下注(中国)官网光华口腔医学院×附属口腔医院为第一单位,马兰主治医师是本论文的第一作者,施松涛教授和寇晓星教授是本论文通讯作者。

论文链接:https://www.sciencedirect.com/science/article/pii/S2452199X2200192X



开云下注(中国)官网
新闻投稿