开云下注(中国)官网网讯(通讯员吕娟容、熊丽娜)生命个体在衰老时会产生自由基(活性氧ROS)来降解组织,导致衰老,即衰老的自由基学说。转录因子FoxO已经被证明是延长寿命的关键调节子,调节抗氧化基因的表达来降解自由基、延长生命。近年来,人们开始关注healthspan(健康生命延长,即延长中青年期的生命),因为中青年期的生命是健康的,延长更加有意义。有趣的是近年发现ROS在非衰老期(中青年期)是有益于健康的,包括人类体育运动锻炼后产生的ROS。但是,ROS如何延长生命、有益于健康的机制仍不清楚。
昆虫滞育(diapause)类似动物冬眠,是物种为了生存而进化出来的重要策略,因为在寒冷地域不滞育就面临死亡。我们以农业害虫--棉铃虫(Helicoverpa armigera)的蛹滞育为研究对象开展工作,蛹期相当中年期,蛹滞育和生命延长同义,属于healthspan范畴(如下图示)。我们在过去发现了第一例自然发生的、生理水平的ROS作为胞内信号调节棉铃虫脑中胰岛素信号路径来实现生命延长 (2017,PNAS)的前期工作基础上,深入开展FoxO延长生命的机制研究。

图1. 棉铃虫蛹滞育延长生命
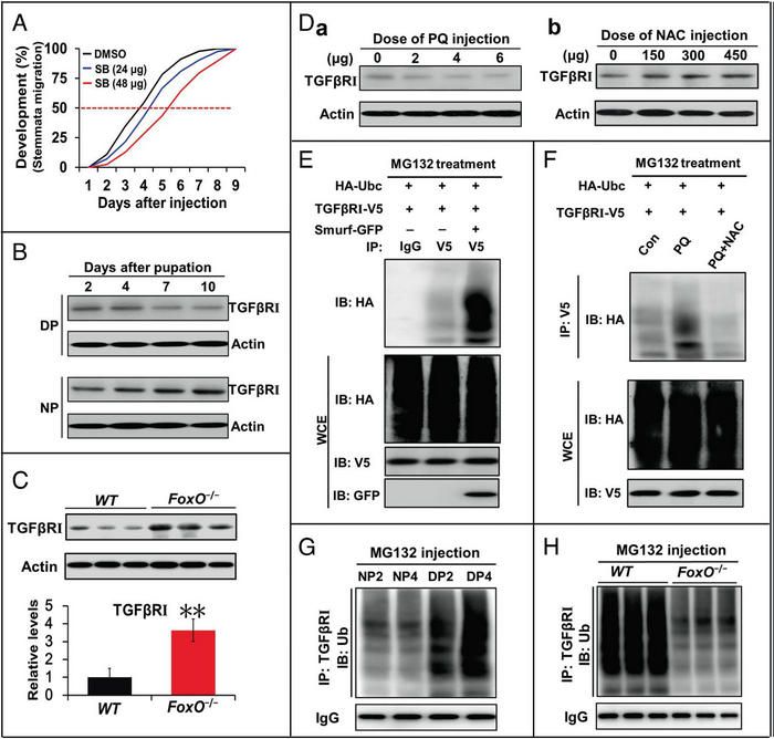
本项工作首先用基因敲除技术和相关实验,证明了FoxO是诱导棉铃虫蛹滞育、延长生命的关键基因;接着显示出昆虫脑中上调的ROS首先活化FoxO,活化的FoxO通过启动泛素化基因Ubc的表达,从而激活泛素蛋白酶体系统(UPS);再通过液相色谱-串联质谱法,鉴定出177个泛素化蛋白,这些蛋白主要集中在调节蛋白翻译和转运、代谢和发育过程,暗示代谢和发育路径的基因表达下调,其中就包括TGFβ受体1 (TGFβ是调节发育的关键信号路径,TGFβ受体1则是该路径的关键控制基因);最后从多角度证明了TGFβ受体1如何被泛素化、被活化的UPS降解,减少TGFβ发育信号,导致昆虫脑的发育受阻,降低代谢活性,引起滞育的发生和蛹期生命的延长。这个结果和过去转录因子FoxO诱导抗氧化基因表达来降解自由基、引发老年寿命的延长是完全不同,工作的核心创新点就是以昆虫蛹滞育作为模型,首次揭示了ROS通过FoxO延长中青年期生命的新机制。

图2. 在滞育开始前,泛素化TGFβRI通过FoxO-Ubc-UPS途径被降解
2022年11月28日,在美国科学院院刊(PNAS)上在线发表了李文笙教授和徐卫华教授团队合作的论文,题为“FoxO induces pupal diapause by decreasing TGFβ signaling”。有害生物控制与资源利用国家重点实验室为第一完成单位,该研究获得国家基金委重点项目的资助。