开云下注(中国)官网网讯(通讯员周琦)研究肝癌细胞的代谢重编程,对于阐明肝癌细胞的代谢调控机制并探索对应靶点治疗具有重要意义。近日,开云下注(中国)官网附属第三医院郭云蔚教授团队等在Cancer Research上发表题为“PTTG1 reprograms asparagine metabolism to promote hepatocellular carcinoma progression”的研究论文,发现在肝脏癌变及进展过程中,垂体肿瘤转化基因1(Pituitary tumor transforming gene 1, PTTG1)通过上调天冬酰胺合成酶(Asparagine synthase, ASNS)介导的天冬酰胺代谢,激活mTOR通路,从而促进肝癌细胞增殖及肝癌的进展。
肝癌组织重新调整其代谢过程,满足并维持肝癌细胞增殖的能量和代谢需求。ASNS催化天冬氨酸转化为天冬酰胺,满足肿瘤细胞对天冬酰胺的需求。PTTG1是一种垂体衍生的转化基因,被认为对维持正常细胞周期调控有着重要作用,在肿瘤中的研究证实是一种参与增殖和代谢的原癌基因。团队前期研究通过转录组学筛选出PTTG1是肝癌组织中上调最明显的基因之一,但具体的作用及机制尚不明确。因此,探究PTTG1在肝癌发生发展过程中的具体作用及调控机制,对探索肝癌治疗的新靶点至关重要。
郭云蔚教授团队通过研究发现,PTTG1的高表达是肝细胞癌包括乙肝相关性肝细胞癌发生发展中重要的促进因素之一。HBx通过与PTTG1结合促进PTTG1的表达以及入核,并通过PTTG1发挥致癌作用。PTTG1通过与ASNS启动子区域结合上调ASNS的表达,并进一步上调天冬酰胺代谢,激活mTOR通路,从而促进肝癌细胞增殖及肝癌的进展。

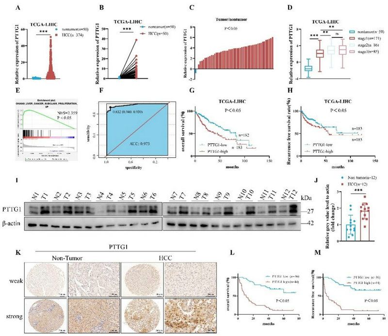
图1 PTTG1在肝细胞癌中表达升高
团队通过TCGA数据库发现PTTG1在肝细胞癌包括乙肝相关性肝癌中表达明显升高,并进一步在人肝癌组织样本及组织芯片中发现PTTG1蛋白表达升高(图1)。因此,团队构建了PTTG1-/-小鼠,在DEN诱导的小鼠肝癌模型中,PTTG1-/-小鼠肝癌的发生发展受到了显著的抑制。由于乙肝病毒感染仍是我国肝癌患者最主要的病因之一,而HBx在HBV致癌过程中发挥了重要的作用。因此,团队进一步通过HBx转基因小鼠与PTTG1-/-小鼠交配构建了过表达HBx和PTTG1敲除的小鼠。无论是在HBx诱导的小鼠自发性肝癌模型,还是低剂量DEN诱导的小鼠肝癌模型中,PTTG1-/-小鼠肝癌的发生发展均受到了显著抑制。在体内及体外实验中,通过Co-IP、分子对接、非靶向代谢组学、双荧光素酶报告基因、染色质免疫沉淀等实验深入探讨机制发现,HBx与PTTG1结合促进PTTG1的表达及核定位。PTTG1通过与ASNS启动子区域结合上调ASNS的表达,并进一步上调天冬酰胺代谢,激活mTOR通路,从而促进肝癌细胞增殖及肝癌的进展(图2)。这一研究成果阐明了肝细胞癌癌变过程中,代谢重编程的新机制,揭示了PTTG1通过ASNS介导的天冬酰胺代谢激活mTOR通路促进肝细胞癌的发生发展,为肝细胞癌的防治提供了新的理论基础及潜在的治疗靶点。

图2 机制示意图 PTTG1通过与ASNS启动子区域结合上调ASNS的表达,并进一步上调天冬酰胺代谢,激活mTOR通路,促进肝癌细胞增殖及肝癌的进展
郭云蔚教授的博士生周琦为论文的第一作者,郭云蔚教授为通讯作者,开云下注(中国)官网附属第三医院为论著的第一作者单位及通讯作者单位。该研究获国家自然科学基金面上项目、广州市科技计划项目支持。
论文链接:https://aacrjournals.org/cancerres/article-abstract/doi/10.1158/0008-5472.CAN-22-3561/726351/