门户
邮箱
USC
校历
图书馆
博物馆(校史馆)
招生
招聘
访客
校友
捐赠
EN
首页
开云下注(中国)官网
学校概况
中大简介
现任领导
服务机构
中大校区
信息公开
开云下注(中国)官网
学部
院系
附属医院
师资队伍
院士
名医
优秀社会科学家
教学名师
杰出中青年学者
人才培养
本科生培养
研究生培养
国际生培养
科学研究
科研进展
重大科技创新平台
重点研究机构
学术期刊
中大看点
校园生活
校园文化
校园风光
校园看点
图说中大
校园媒体
数字虚拟医学博物馆
百年校庆
EN
首页
开云下注(中国)官网
学校概况
中大简介
现任领导
服务机构
中大校区
信息公开
开云下注(中国)官网
学部
院系
附属医院
师资队伍
院士
名医
优秀社会科学家
教学名师
国家级
省级
杰出中青年学者
人才培养
本科生培养
研究生培养
国际生培养
科学研究
科研进展
重大科技创新平台
重点研究机构
国家级平台
省部级平台
学术期刊
中大看点
校园生活
校园文化
校园风光
校园看点
图说中大
2024
2023
2022
往期回顾
校园媒体
数字虚拟医学博物馆
百年校庆
门户
邮箱
USC
校历
图书馆
博物馆(校史馆)
招生
招聘
开云下注(中国)官网
科研进展
重大科技创新平台
重点研究机构
国家级平台
省部级平台
学术期刊
首页
/
科学研究
科学研究
开云下注(中国)官网公共卫生学院刘跃伟教授团队揭示全球热浪-臭氧复合事件的时空分异规律和人群死亡负担
2026年03月20日
开云下注(中国)官网王洋教授团队在青藏高原东南缘新生代构造演化数值模拟方面取得新进展
2026年03月18日
开云下注(中国)官网心理学系牟毅团队揭示自闭症谱系群体数学能力的核心特征与发展规律
2026年03月18日
开云下注(中国)官网公共卫生学院(深圳)孙彩军团队在新型广谱流感疫苗研发中取得系列新进展
2026年03月17日
2025/12/
12
邓家品、刘彦初等:宽带基础设施建设提升居民福利
2025/12/
12
2025/12/
12
林浩添团队研究验证大语言模型作为医学AI研究的“智能引擎”,助力医生突破技术壁垒
2025/12/
12
2025/12/
10
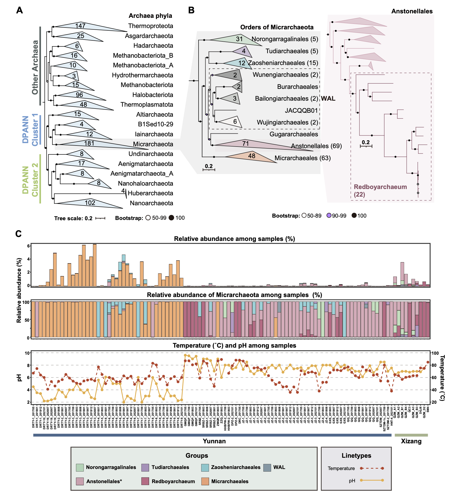
中大团队首次系统探究DPANN古菌共生现象的进化可逆性
2025/12/
10
2025/12/
05
林达涛孙希提出入侵媒介螺类安全高效防控新策略
2025/12/
05
2025/12/
05
殷晓煜团队研究胰腺癌化疗耐药新进展
2025/12/
05
首页
上页
1
...
7
8
9
10
11
...
258
下页
尾页
到第
页
跳转
开云世界杯
|
开云在线注册
|
华体会注册
|
开云足球
|
9U.COM九游体育(中国大陆)科技公司
|
安博买球
|
j9体育平台
|
乐竞在线注册_乐竞(中国)
|
爱游戏体育官方网站首页(中国)有限公司
|