门户
邮箱
USC
校历
图书馆
博物馆(校史馆)
招生
招聘
访客
校友
捐赠
EN
首页
开云下注(中国)官网
学校概况
中大简介
现任领导
服务机构
中大校区
信息公开
开云下注(中国)官网
学部
院系
附属医院
师资队伍
院士
名医
优秀社会科学家
教学名师
杰出中青年学者
人才培养
本科生培养
研究生培养
国际生培养
科学研究
科研进展
重大科技创新平台
重点研究机构
学术期刊
中大看点
校园生活
校园文化
校园风光
校园看点
图说中大
校园媒体
数字虚拟医学博物馆
百年校庆
EN
首页
开云下注(中国)官网
学校概况
中大简介
现任领导
服务机构
中大校区
信息公开
开云下注(中国)官网
学部
院系
附属医院
师资队伍
院士
名医
优秀社会科学家
教学名师
国家级
省级
杰出中青年学者
人才培养
本科生培养
研究生培养
国际生培养
科学研究
科研进展
重大科技创新平台
重点研究机构
国家级平台
省部级平台
学术期刊
中大看点
校园生活
校园文化
校园风光
校园看点
图说中大
2024
2023
2022
往期回顾
校园媒体
数字虚拟医学博物馆
百年校庆
门户
邮箱
USC
校历
图书馆
博物馆(校史馆)
招生
招聘
开云下注(中国)官网
科研进展
重大科技创新平台
重点研究机构
国家级平台
省部级平台
学术期刊
首页
/
科学研究
科学研究
开云下注(中国)官网公共卫生学院刘跃伟教授团队揭示全球热浪-臭氧复合事件的时空分异规律和人群死亡负担
2026年03月20日
开云下注(中国)官网王洋教授团队在青藏高原东南缘新生代构造演化数值模拟方面取得新进展
2026年03月18日
开云下注(中国)官网心理学系牟毅团队揭示自闭症谱系群体数学能力的核心特征与发展规律
2026年03月18日
开云下注(中国)官网公共卫生学院(深圳)孙彩军团队在新型广谱流感疫苗研发中取得系列新进展
2026年03月17日
2024/08/
03
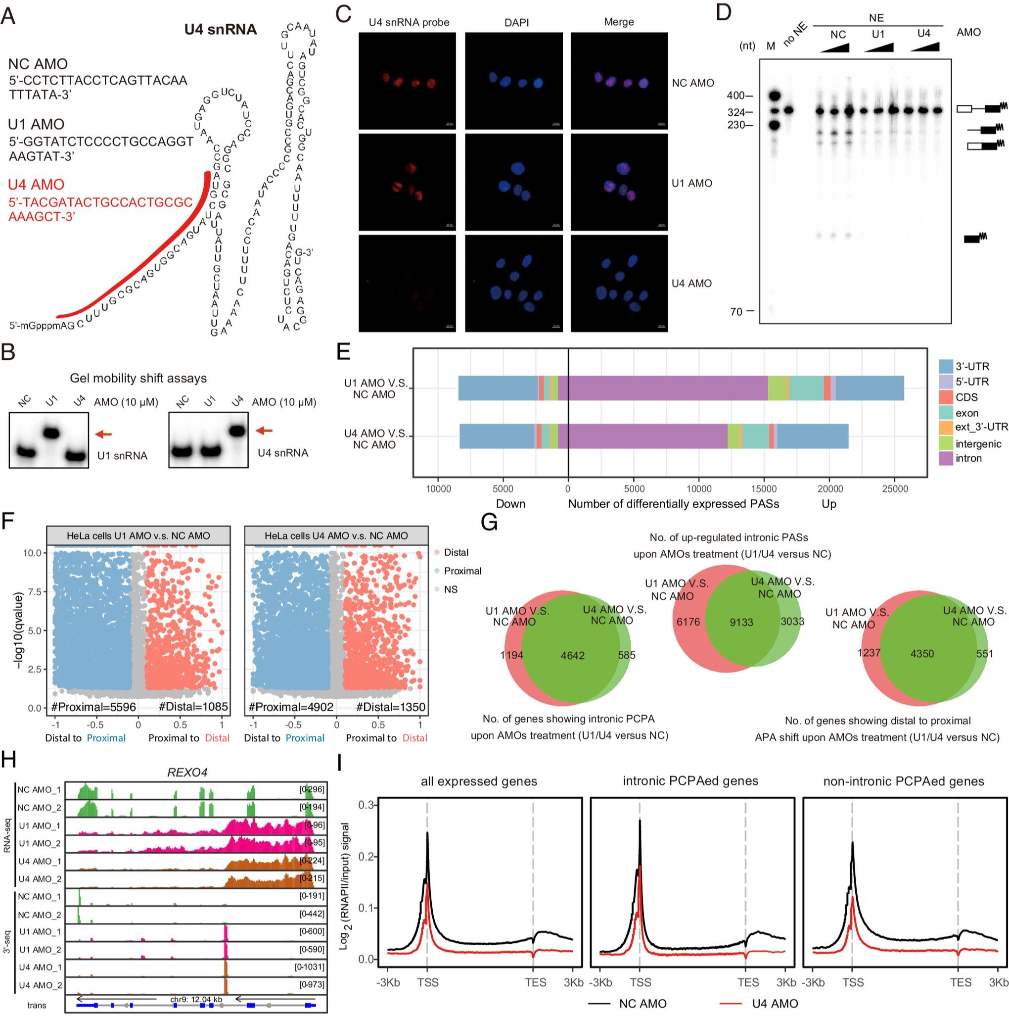
开云下注(中国)官网姚成果课题组与厦门大学叶从庭课题组合作报道U4 snRNP维持全长pre-mRNA转录完整性的分子生物学功能
2024/08/
03
2024/08/
02
廖文波、凡强团队等提出解释“山地植物区系聚集的地质岩性假说”
2024/08/
02
2024/08/
01
肿瘤防治中心肿瘤学学科在2023年度中国医院科技量值榜斩获第一
2024/08/
01
2024/07/
26
附属第三医院英文期刊Liver Research获首个影响因子
2024/07/
26
2024/07/
26
生命科学学院陆勇军教授团队与附属六院王辉教授团队合作揭示辐射诱导的肠道菌群和代谢失调介导放射性直肠病的发病机制
2024/07/
26
首页
上页
1
...
45
46
47
48
49
...
258
下页
尾页
到第
页
跳转
开云世界杯
|
开云在线注册
|
华体会注册
|
开云足球
|
9U.COM九游体育(中国大陆)科技公司
|
安博买球
|
j9体育平台
|
乐竞在线注册_乐竞(中国)
|
爱游戏体育官方网站首页(中国)有限公司
|