开云下注(中国)官网网讯(通讯员王译晗)植物可以通过与土壤微生物建立的互惠共生关系来增强宿主植物对环境中的生物胁迫和非生物胁迫的抵抗能力。豆科植物的根瘤共生和丛枝菌根共生是两种典型的植物与微生物互作并建立共生关系的方式。豆科植物能够与革兰氏阴性固氮细菌(即根瘤菌)建立根瘤共生关系,借助于根瘤菌中固氮酶的作用,大气中的氮气能够被还原成氨,并最终以含氮化合物的形式提供给宿主植物根系,因此,根瘤共生对于全球氮循环具有重要意义。其中,根瘤菌分泌的结瘤因子(Nod factor)是一种脂质几丁质寡糖(LCOs)信号分子,它是根瘤共生中的一个重要决定因素。另外,丛枝菌根共生是一种古老且广泛分布的共生关系,包括豆科植物在内的大约80%的陆生植物根系都能够与丛枝菌根真菌建立共生关系。互惠共生关系的建立依赖于共生体间在根际的信号分子交流,随后,宿主植物体内的共生信号通路被激活,进而诱导共生相关基因的表达。最终,共生体双方将受益于双向营养交换过程,例如丛枝菌根真菌向宿主植物提供磷元素,宿主植物向丛枝菌根真菌提供以脂肪酸和糖为主的碳源营养物质。据估计,宿主植物将约4%至20%的光合同化物分配给菌根。因此,丛枝菌根共生对于全球碳循环具有重要意义。丛枝菌根真菌分泌的菌根因子(Myc factor)通常被认为是脂质几丁质寡糖(Myc-LCOs)和无修饰的几丁质寡糖(Myc-COs)的混合物,并且其在丛枝菌根共生过程中发挥关键作用。然而,目前关于宿主植物对于这些共生信号分子的识别和降解机制仍有待深入探究。
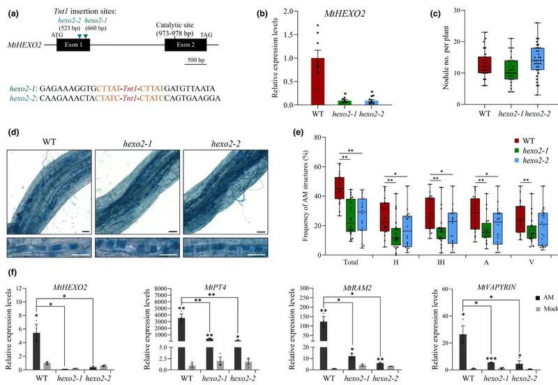
开云下注(中国)官网生命科学学院Christian Staehelin教授团队发现了一种截形苜蓿β-N-乙酰己糖胺酶(MtHEXO2),并从生化特性和生物学功能等方面进行探究。首先,通过对MtHEXO2基因进行时空特异性表达分析发现,MtHEXO2基因不仅能够快速响应丛枝菌根真菌和苜蓿中华根瘤菌的诱导在根毛中表达,而且对于相应的共生信号分子(即COs 和LCOs)也表现出相似的表达模型。并且,MtHEXO2基因的表达还与丛枝结构相关联(图1)。另外,在共生信号通路缺失突变体植物中MtHEXO2基因的表达不能够表现出上述模型,这说明MtHEXO2基因的表达依赖于共生信号通路的调控。蛋白亚细胞定位分析表明,MtHEXO2蛋白是一个可以被分泌到共生界面的胞外蛋白。此外,生化特性分析结果证明,MtHEXO2蛋白能够特异性水解COs而非LCOs。进一步的突变体表型分析结果显示,hexo2突变体植株和野生型植株在结瘤数量和根瘤形态方面没有表现出明显的差异;然而与野生型植株相比,hexo2突变体植株的丛枝菌根真菌定殖率和丛枝菌根共生相关基因的表达水平均显著降低(图2)。并且,在hexo2突变体中重新表达MtHEXO2基因可以恢复其野生型表型。
综上所述,该研究为MtHEXO2基因作为共生相关基因参与丛枝菌根共生过程提供了证据,证明了MtHEXO2蛋白能够通过使过量的COs共生信号分子失活的方式参与丛枝菌根共生过程,这一研究结果有助于我们从分子层面理解宿主植物如何通过胞外水解酶感知共生微生物信号并调控其结构和浓度水平的机制。

图1:MtHEXO2 基因响应丛枝菌根真菌的表达模型分析

图2:hexo2突变体表型分析
近日,该研究以“An extracellular β-N-acetylhexosaminidase of Medicago truncatula hydrolyzes chitooligosaccharides and is involved in arbuscular mycorrhizal symbiosis but not required for nodulation”为题在New Phytologist杂志上发表。Christian Staehelin教授和Didier Reinhardt教授为该论文的通讯作者,博士生王译晗为该论文第一作者,开云下注(中国)官网生命科学学院为第一署名单位。
论文链接:https://nph.onlinelibrary.wiley.com/doi/full/10.1111/nph.19094