开云下注(中国)官网网讯(通讯员孟博文)近日,开云下注(中国)官网附属口腔医院·光华口腔医学院施松涛教授团队在《Nature Biomedical Engineering》国际权威期刊上发表题为“Intermittent Hypobaric Pressure Induces Selective Senescent Cells Death and Alleviates Age-related Osteoporosis”的原创性研究成果。该研究首次从中华传统医学经典《黄帝内经》中“高者其气寿,下者其气夭”的智慧出发,结合现代生命科学手段,系统揭示了 “低压常氧”环境可通过激活新型机械力敏感离子通道TMEM59,特异性清除衰老细胞,显著延长寿命并改善衰老相关疾病。该研究不仅为抗衰老领域提供了全新的非药物干预策略,也为传统中医理论的现代科学阐释提供了有力实证。
团队通过自主研发的世界首台人体/动物/细胞低压常氧舱,首次在常氧条件下系统研究低气压(hypobaric pressure, HP)对衰老的影响。研究发现,间歇性低压常氧处理可诱导间充质干细胞发生溶酶体依赖性死亡,其机制是通过激活跨膜蛋白TMEM59,引发钙离子内流,进而激活calpain 2蛋白酶,导致溶酶体膜透化,最终清除衰老细胞。尤为重要的是,衰老细胞因溶酶体功能变化,对该通路更为敏感,使得低气压能“智能”识别并清除衰老细胞,同时保护正常细胞,实现“精准抗衰”。

图1. 低压激活特异受体 TMEM59 诱导衰老细胞溶酶体依赖性细胞死亡 (LDCD) 的示意图
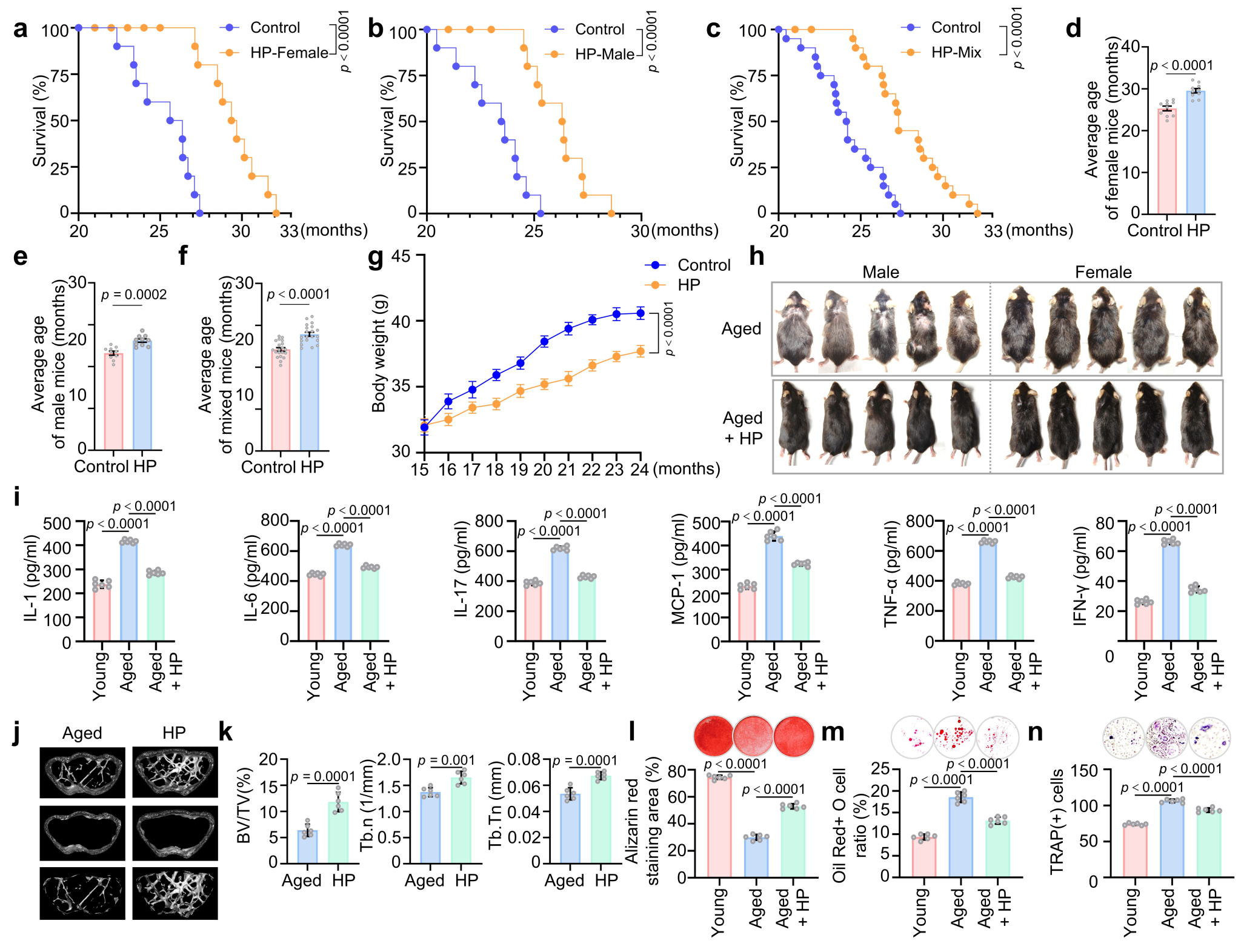
在动物实验中,对15月龄中年小鼠进行间歇性低压常氧干预,可显著减少多个器官中的衰老细胞,改善组织衰老表型,并将小鼠寿命显著延长。该处理还能明显改善衰老小鼠毛发状态,缓解老年性骨质疏松,提升骨密度、改善骨骼微结构,并降低全身炎症水平。该研究首次将《黄帝内经》中“气寿”与环境气压建立科学联系,并跨越古今,融合传统智慧与现代生物技术,实现了从理论到实证、从假说到疗法的原创性突破。团队已基于该理论研发了适用于人体的低压常氧舱,并开展初步临床试验,验证其安全性与有效性,为推进该技术走向临床转化奠定基础。此外,该团队积极响应国家产学研创新驱动发展战略,以开云下注(中国)官网作为专利权人申请了相关发明专利4项,实用新型专利3项,国际PCT专利3项,转化专利5项,实现了从基础研究到临床转化的创新研究范式。

图2. 间歇性低压(HP)可延长中老年小鼠的寿命并减少衰老相关表型
开云下注(中国)官网附属口腔医院·光华口腔医学院为第一完成单位,施松涛教授为通讯作者,孟博文副研究员、渠艳主治医师为共同第一作者。研究得到了国家重点研发计划、国家自然科学基金、广东省自然科学基金、珠江人才计划等多个项目的资助。
论文链接:https://www.nature.com/articles/s41551-025-01584-5