开云下注(中国)官网网讯(通讯员易昊童)附属第三医院脑病中心神经内科陆正齐教授,蔡蔚副研究员,邱伟教授团队于近日发现骨髓间充质干细胞(BM-MSC)利用迁移体(migrasomes)绕过血胸腺屏障,将治疗分子精准递送至胸腺,从而突破了传统细胞疗法在靶向中枢免疫器官的局限性。迁移体单药疗法不仅重现了BM-MSC的双重优势(神经保护与免疫重建),还规避了干细胞移植相关的伦理与安全风险。这些发现揭示了BM-MSC调控中枢免疫器官的全新机制,并且提出了脑卒中后免疫治疗的无细胞策略。相关研究成果发表在国际知名期刊Journal of Neuroinflammation上。
急性缺血性卒中(AIS)后,交感神经系统和下丘脑-垂体-肾上腺轴的激活是为了减轻神经炎症损伤,但却会引发一种“矫枉过正”的免疫抑制状态。当前,直接抑制上述神经内分泌轴的疗法存在明显局限,因为它们可能同时干扰了内源性的神经保护通路。如何在不破坏有益保护的前提下,逆转免疫抑制,成为卒中治疗领域的一大难题。
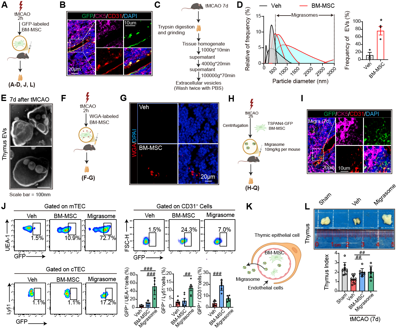
本研究发现,作为免疫细胞“训练营”的胸腺,在卒中后会因过度激活的神经内分泌信号而迅速萎缩,导致新的T细胞无法生成,加剧外周免疫抑制。研究团队聚焦于胸腺上皮细胞——构成胸腺微环境的核心基质细胞。本研究证实,BM-MSC分泌迁移体通过递送PIN1蛋白促进髓质胸腺上皮细胞(mTEC)增殖,可显著逆转脑卒中引发的胸腺萎缩。

图1:BM-MSC来源的迁移体可以通过血胸腺屏障靶向归巢mTEC
该研究首次系统阐明了BM-MSC通过迁移体调控胸腺这一中枢免疫器官的全新机制。迁移体单药疗法不仅重现了干细胞治疗的双重优势(神经保护与免疫重建),更规避了活细胞移植的潜在伦理与安全风险,为卒中后免疫治疗提供了一种全新的“无细胞”策略。
原文链接
https://jneuroinflammation.biomedcentral.com/articles/10.1186/s12974-025-03604-2