开云下注(中国)官网网讯(通讯员田甜)近日,开云下注(中国)官网中山眼科中心向孟清团队揭示了Foxn3是视网膜纤毛发生关键的抑制转录因子,视网膜特异性敲除Foxn3会导致非感光细胞中纤毛基因的异位表达及纤毛发生异常,进而引发视觉功能障碍,为视网膜纤毛病的治疗提供了潜在干预新靶点。相关成果发表于《PNAS》(美国科学院院刊)。
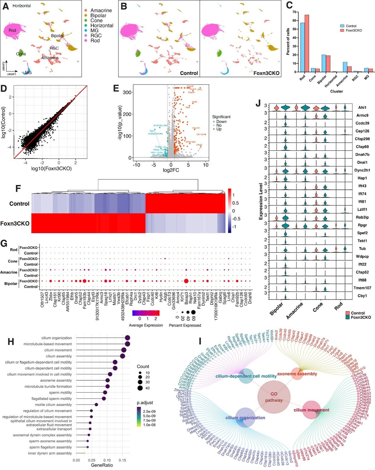
研究人员构建了Foxn3视网膜特异性敲除鼠Foxn3CKO,发现其暗适应视网膜电图(ERG)的b波和振荡电位显著降低,提示内层视网膜神经元存在功能缺陷。免疫染色和scRNA-seq分析结果表明Foxn3缺失不仅引起纤毛基因异常表达,更导致非感光神经元发生病理性纤毛生成,但不影响视网膜细胞的命运决定与分化。进一步的ChIP、CUT&Tag和萤光素酶实验证实Foxn3可直接结合并抑制纤毛基因及其转录激活因子(如Foxj1和Rfx家族成员)的启动子。

分析对照与Foxn3CKO小鼠视网膜的单细胞转录组特征变化
本研究阐明了Foxn3通过作为纤毛基因的转录抑制因子,维持视网膜细胞纤毛分化的二元格局。Foxn3在出生后及成年视网膜中特异表达于非感光神经元,通过双重机制抑制纤毛发生:既直接抑制纤毛基因表达,又通过抑制Rfx基因和Foxj1间接阻断纤毛形成通路。Foxn3与Rfx转录因子可能还通过自身表达的自调控网络,精确平衡纤毛基因表达水平,确保感光细胞形成复杂的感觉纤毛,同时阻止非感光神经元产生异常纤毛结构。中山眼科中心的向孟清教授和肖冬长副研究员是该论文的共同通讯作者,刘淑婷副研究员和陈俊尧硕士研究生是该论文的共同第一作者。开云下注(中国)官网中山眼科中心、眼病防治全国重点实验室、广东省眼科视觉科学重点实验室为论文第一作者单位和通讯作者单位。
论文链接:
https://www.pnas.org/doi/10.1073/pnas.2500871122