开云下注(中国)官网网讯(通讯员何留民)近日,附属第三医院脑病中心脊柱外科团队在国际综合学术期刊Science Advances(中科院一区Top)发表题为“Integrating hydrogels manipulate ECM deposition after spinal cord injury for specific neural reconnections via neuronal relays”的研究论文。
脊髓是中枢神经系统重要组成部分,损伤后极易造成严重的神经功能障碍,具有致残率高、死亡率高和治疗困难等特点,其修复成为当今世界性医学难题。生物材料近年在改善损伤微环境和促进神经再生上取得令人鼓舞的进展,为脊髓损伤修复带来新的希望。我院脊柱外科团队利用多巴胺接枝透明质酸(HADA)并联合功能短肽HRR构建了拓扑结构、生物活性、生物力学等多模态融合脊髓的超分子水凝胶,能够负载并缓慢释放神经营养因子NT3与抗炎药物姜黄素(Cur),从而改善轴突再生微环境,促进轴突再生和损伤两端的神经元存活,并且建立了特异性的突触结构,实现上下行神经纤维重新连接(图1)。

图1:HADA/HRR+NT3/Cur水凝胶重塑细胞外基质重建上下行神经联系
在正常组织中,细胞外基质(extracellular matrix,ECM)为细胞的生存及活动提供适宜的场所,但脊髓损伤后ECM过度沉积形成纤维瘢痕,成为轴突再生的物理屏障。该团队发现,HADA/HRR水凝胶逆转了脊髓损伤后纤维化过程,获得平行排列的结构引导再生轴突生长,而非无规分布的致密瘢痕。进一步研究发现,PDGFRβ+细胞(脊髓损伤后纤维瘢痕主要形成细胞)在HADA/HRR水凝胶干预组呈平行排序方式向水凝胶迁移,而非无干预组的无规迁移。缓释NT3和Cur后能够进一步增强ECM重塑效果(图2)。这提示,HADA/HRR水凝胶通过调控PDGFRβ+细胞行为重塑ECM,为脊髓损伤后纤维瘢痕干预提供了一种创新策略。

图2:HADA/HRR+NT3/Cur水凝胶调控PDGFRβ+细胞浸润重塑损伤边界ECM
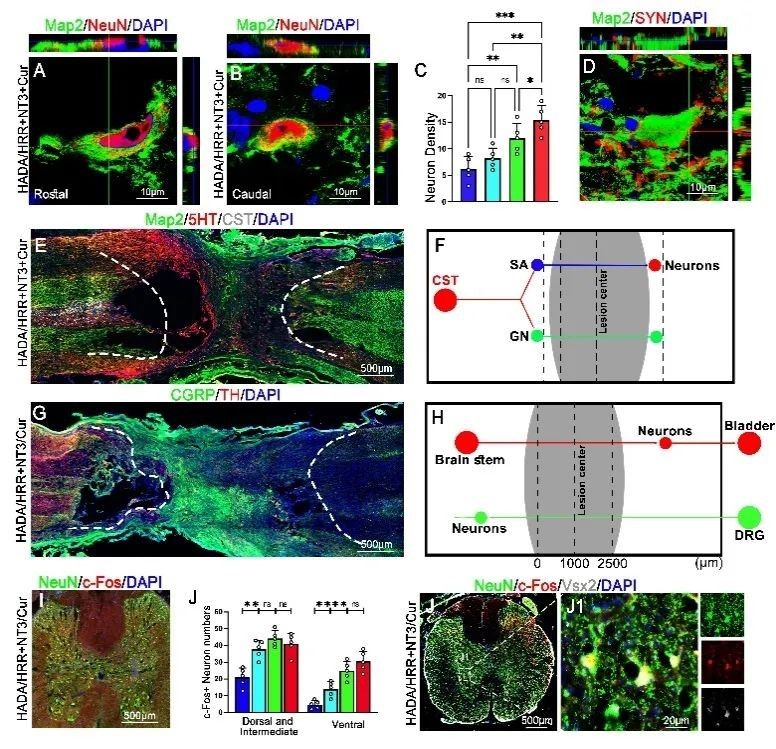
神经元和轴突具有结构和功能的高度异质性,重建的神经结构需实现健康脊髓中特异性的神经联系,这是功能恢复的关键。
在该研究中,HADA/HRR+NT3/Cur水凝胶促进了损伤边界中间神经元的存活。这些激活的中间神经元作为中继站,与中断的上下行神经纤维形成了异质性突触结构,实现神经联系的“精准”重建,促进了运动、感觉和膀胱功能恢复。
研究还揭示了HADA/HRR+NT3/Cur 水凝胶增强了损伤两端V2a神经元存活,并与传导束神经纤维建立兴奋性突触联系(图3),提示激活特定中继神经元并促进它们整合到神经网络中对功能恢复的重要性。迄今,脊髓损伤后神经结构再生取得了令人鼓舞的进展,但功能恢复却遭遇瓶颈。该研究还发现,运动功能恢复与“中继神经元”数量正相关,这为脊髓损伤修复提供了潜在的干预靶点。

图3:HADA/HRR+NT3/Cur 水凝胶诱导损伤边界中间神经元建立异质性神经连接
综上,该研究提供了一种基于组织融合性水凝胶重塑脊髓损伤微环境稳态促进神经再生与功能恢复的策略,所获得的结果在比格犬脊髓半横断损伤修复中得到验证。研究同时也揭示了特定神经元亚群在神经结构重建中的作用,以此作为干预靶点,深入探究其连接脊髓传导束的关键机制,将为功能恢复的提供理论依据,推动脊髓损伤再生修复技术的发展。
骨科学科带头人戎利民教授、骨科何留民研究员为通讯作者,脊柱外科硕士研究生谭赞、肖隆有和马君武为共同第一作者。该研究获得了国家自然科学基金(32271417,32071354,U22A20297),广东省科技创新战略专项粤港科技创新联合资助项目(2021A0505110007),广东省自然科学基金-杰出青年项目(022B1515020083),广州市重点研发计划(202206060002,202206060003)等基金的资助。